2022年9月22日,jnh今年会官方网站基础医学研究所免疫学系何维、张建民团队与北京协和医院耳鼻喉科吕威团队合作,在Nature Immunology《自然·免疫学》发表了题为“Single-cell profiling identifies mechanisms of inflammatory heterogeneity in chronic rhinosinusitis” (单细胞分析发现慢性鼻窦炎的炎症异质性机制)的研究论文。该研究报道了在慢性鼻窦炎(CRS)鼻黏膜微环境中表达花生四烯酸-15-脂加氧酶(ALOX15)的巨噬细胞可通过分泌趋化因子招募嗜酸性粒细胞、单核细胞和辅助型T细胞2(TH2),在嗜酸性慢性鼻窦炎伴鼻息肉疾病发生发展过程中发挥重要作用,有望成为一个新的治疗性靶点。
临床常见的慢性鼻窦炎可根据是否伴有鼻息肉分为慢性鼻窦炎不伴息肉(CRSsNP)、慢性鼻窦炎伴息肉(CRSwNP)两类。根据炎症机制,可以划分为以2型炎症为特征的嗜酸性慢性鼻窦炎(eCRS)和以非2型炎症为特征的非嗜酸性慢性鼻窦炎(neCRS)。目前临床依然使用糖皮质激素作为首选治疗手段,并未能针对不同疾病亚型进行精准治疗。特别是嗜酸性慢性鼻窦炎伴鼻息肉型(eCRSwNP)患者,采用常规治疗后易复发,是临床诊疗中的难点。因此,系统性研究慢性鼻窦炎不同疾病亚型免疫微环境构成,将有助于阐释各慢性鼻窦炎亚型特异性的发病机制,找到驱动疾病进展的关键细胞和分子,优化和改进临床现行治疗方案。
本研究通过单细胞转录组测序技术建立了正常人、慢性鼻窦炎不伴鼻息肉、嗜酸性慢性鼻窦炎伴鼻息肉以及非嗜酸性慢性鼻窦炎伴鼻息肉3种CRS亚型患者的鼻腔黏膜免疫和非免疫细胞的单细胞图谱,并对影响慢性鼻窦炎病程发生发展和亚型分化的内在分子机制进行了研究,系统定义了在eCRSwNP中影响病程进展的局部组织微环境内的关键因素,一是基底细胞的过度增生异常分化及保护性细胞分子的缺失,导致屏障功能受损;二是胞外基质重塑和成纤维细胞、巨噬细胞、血管内皮细胞、平滑肌细胞等细胞亚群的功能紊乱;三是TH2细胞、ILC2细胞、IL5RA+浆细胞、细胞毒性CX3CR1+CD8+TEFF细胞和NK细胞增加并伴随CD8+TRM细胞缺失;四是NK-cDC1 免疫监视轴功能丧失和ALOX15+ cDC2-TH2交互作用轴功能的过度激活;五是ALOX15+巨噬细胞的富集,并作为主要的趋化效应细胞,促进炎症相关细胞的浸润,从而驱动2型免疫反应发生(见图1)。
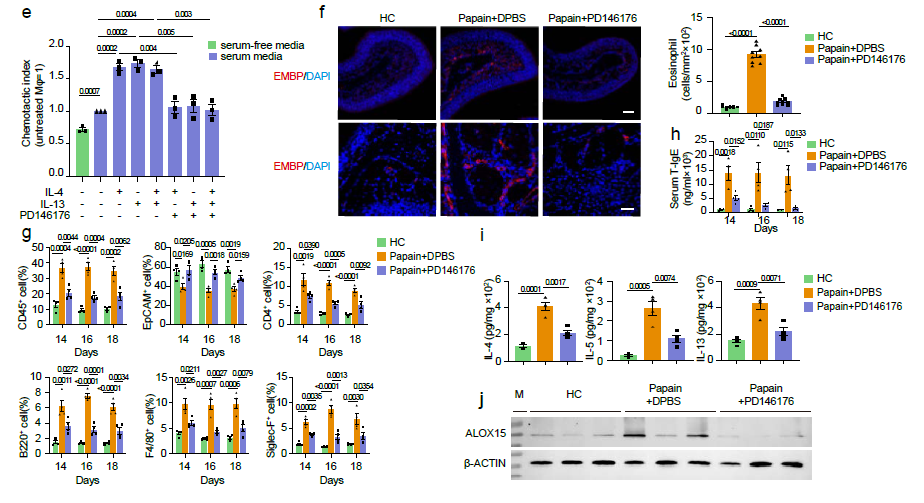
在此基础上,进一步通过一系列细胞学、分子生物学和动物实验深度挖掘疾病的致病机理和治疗性新靶点,结果显示,ALOX15+巨噬细胞在eCRSwNP中特异性富集,并产生一系列直接作用于嗜酸性粒细胞、单核细胞及TH2的趋化因子,并证明了ALOX15是影响和调节eCRSwNP疾病发生发展的关键节点。使用ALOX15抑制剂可减少IL-4及IL-13诱导的巨噬细胞浸润,并抑制其趋化因子分泌及CD4+T细胞招募;同时在小鼠体内试验中发现,使用ALOX15抑制剂也可有效缓解eCRSwNP中2型免疫反应过度激活引起的病理损伤(见图2),提示ALOX15有望成为治疗eCRSwNP的新药物靶点。
本研究不仅阐释了慢性鼻窦炎不同病理分型的免疫微环境异质性和病程发展机制特点,更重要的是首次发现ALOX15具有成为一个慢性鼻窦炎全新的治疗靶点潜在可能,为慢性鼻窦炎及其它2型免疫反应介导的疾病新型治疗方法的研发提供了重要思路。

图1 慢性鼻炎鼻黏膜微环境中2型免疫反应驱动病程进展的作用机制

图2 阻断ALOX15可缓解体内外模型中2型免疫反应激活
本研究工作得到jnh今年会官方网站医学与健康科技创新工程(2021-1-I2M-005,2021-1-I2M-053,2021-I2M-1-035)等项目的资助。协和医院吕威教授和基础所何维教授、张建民教授为论文共同通讯作者,协和医院王威清博士、基础所许依博士和协和医院王伦博士为论文的共同第一作者。
论文链接:https://www.nature.com/articles/s41590-022-01312-0