2023年11月25日,jnh今年会官方网站医学实验动物研究所杨志伟研究员团队和复旦大学上海公共卫生临床中心徐建青教授团队在《药学学报》英文刊(Acta Pharmaceutica Sinica B)发表题为“A non-human primate derived anti-P-selectin glycoprotein ligand-1 antibody curtails acute pancreatitis by alleviating the inflammatory responses”(一种非人灵长类动物来源的抗P-选择素糖蛋白配体-1抗体通过减轻炎症反应缓解急性胰腺炎)的研究论文。
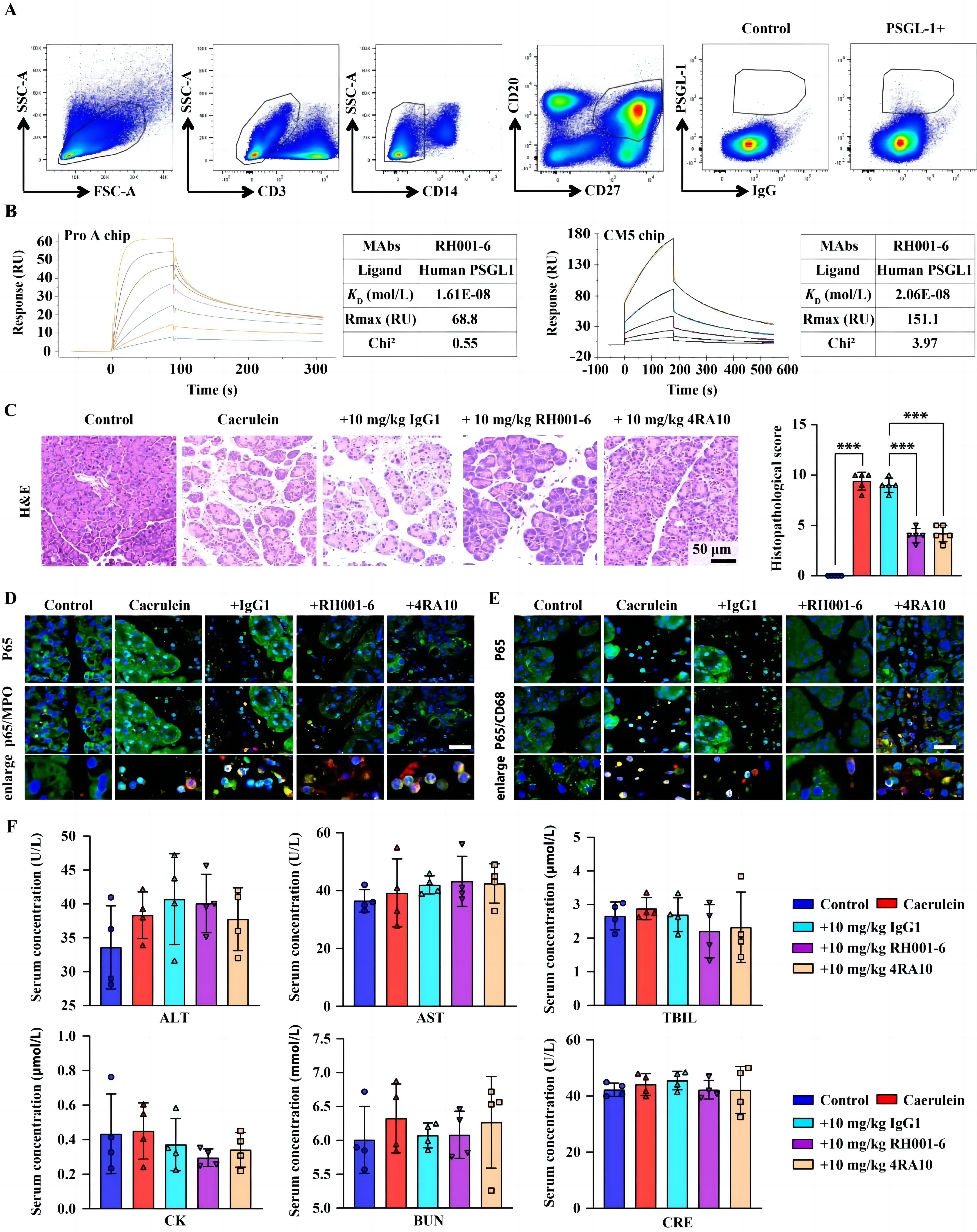
P-选择素糖蛋白配体-1 (PSGL-1)是白细胞上的一种I型跨膜粘蛋白,与活化的P-、E-和L-选择素结合介导白细胞滚动和粘附,在炎症反应初始阶段中发挥关键作用;阻断PSGL-1可能成为一种有效的抗炎策略。为此,该团队通过免疫恒河猴,筛选并开发了一种非人灵长类动物来源的能够有效靶向人PSGL-1的单克隆抗体RH001-6。体外研究发现,RH001-6可以有效地阻断P-选择素与PSGL-1的结合,阻止白细胞与内皮细胞的粘附。在体研究证明,RH001-6在雨蛙素和L-精氨酸诱导的急性胰腺炎(AP)模型中均可减轻炎症反应和胰腺损伤,并且没有出现其它脏器的损伤。该研究首先证明了该治疗性人源化猴源抗体有可能作为AP的治疗药物,填补目前缺乏AP有效治疗药物的空白;同时也验证了该抗体对于治疗IBD(炎症性肠病)的有效性。因此,RH001-6有可能被进一步开发成针对炎症性疾病(如AP、IBD等)的治疗药物。

图.文章相关结果图
针对PSGL-1分子靶点,团队还研究发现,PSGL-1缺失能够抑制盐敏感性高血压和主动脉瘤的发生发展,将进一步验证RH001-6抗体用于防治相关心血管疾病的有效性。同时,团队创制了系列PSGL-1基因工程小鼠和小型猪,包括PSGL-1人源化、条件性过表达、条件性敲除小鼠,PSGL-1转基因和定点敲入小型猪。这些动物模型将为该靶点的药物筛选、相关疾病发病机制的研究提供有效工具。
本研究工作得到jnh今年会官方网站医学与健康科技创新工程(2021-I2M-1-072)的支持。jnh今年会官方网站医学实验动物研究所杨志伟研究员和复旦大学上海公共卫生临床中心徐建青教授为该文章的共同通讯作者。
文章链接: https://www.sciencedirect.com/science/article/pii/S2211383523002903.